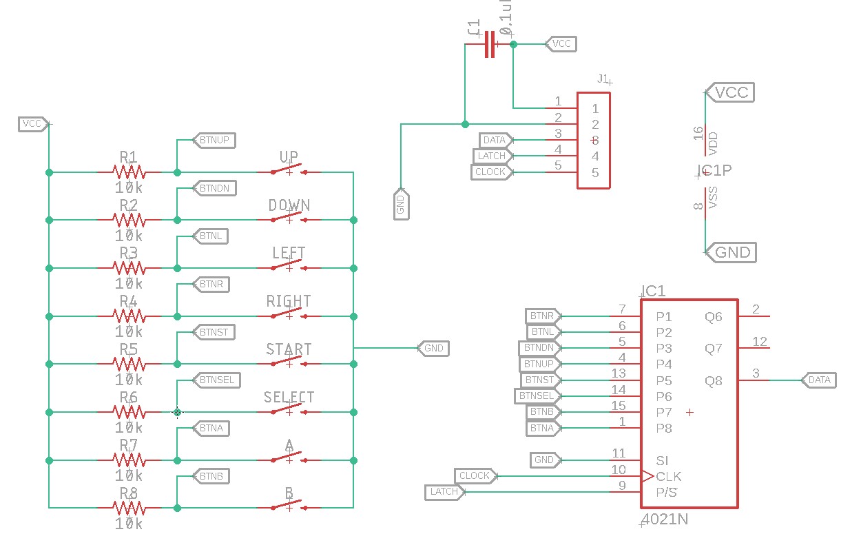
What is it?This is a Printed Circuit board for a Mini NES Controller. Why did you make it?I wanted to have the ability of testing a project that needed a controller. What makes it special?You cannot buy this interface elsewhere so I had to research and design a PCB I could use. Schematic |
|
![]() |
|
| Layout | |
![]() |
|
![]() |
|
| (c) 2021,2022,2023,2024,2025 Paul Bartlett |


